昨日,工信部解綁700MHz,廣電快馬加鞭趕上第一梯隊
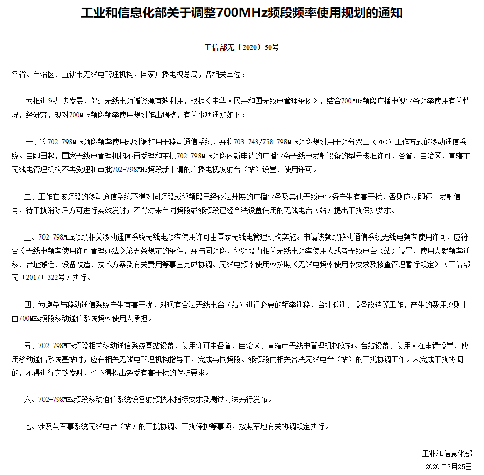
信馳達科技4月2日消息,昨天工信部發布了《工業和信息化部關于調整700MHz頻段頻率使用規劃的通知》,要求將702-798MHz頻段頻率使用規劃調整用于移動通信系統,并將703-743/758-798MHz頻段規劃用于頻分雙工(FDD)工作方式的移動通信系統。
該《通知》的發布,給中國廣電掃除了政策上最后的障礙,廣電終于可以合規合理的將700MHz頻段用于5G建網。值得注意的是,此次廣電獲發的是703-743/758-798MHz頻段,上下行各40MHz,共計80MHz的帶寬,而不是此前業界傳的30M*2的帶寬。這就意味著,廣電可以充分的利用更多的低頻優質資源,提升5G網絡峰值速率以及用戶體驗,加速5G建設進程。
一邊是我國5G建設快馬加鞭,一邊是700 MHz釋放箭在弦上。外因內驅下,這一切發生地突然而又順理成章。

700MHz靴子落地
2019年6月6日,中國廣電與中國移動、中國電信和中國聯通同時拿到了5G商用牌照,成為中國第四大運營商。
雖然拿到了5G商用牌照,但中國廣電的5G用頻并沒有明確,尤其是被稱為黃金頻段的700MHz的歸屬問題,這就導致廣電無法放開拳腳部署其5G網絡。從獲得5G牌照到11月開通首個5G基站開通,廣電在5G上的發展一直較為緩慢。
久旱逢甘霖。就在昨日,工信部一紙文書為中國廣電掃除了政策上最后的障礙。工信部明確將702-798MHz頻段頻率使用規劃調整用于移動通信系統,并將703-743/758-798MHz頻段規劃用于頻分雙工(FDD)工作方式的移動通信系統。
工信部稱,國內移動通信產業在700MHz頻段已形成了較為完備的網絡設備和終端產業鏈。考慮到700MHz頻段的產業發展情況、國內地面電視“模數轉換”進展以及移動通信系統的頻率使用需求,特將700MHz頻段部分頻率調整用于移動通信系統。
工信部在《通知》的解讀文件中表示,將700MHz頻段規劃用于移動通信系統,為5G發展提供寶貴的低頻段頻譜資源,可推動5G高、中、低頻段協同發展。1GHz以下低頻段具有良好的傳播特性,可更好地支持5G廣域覆蓋和高速移動場景下的通信體驗以及海量的設備連接,進一步推進5G的多場景應用。
據悉,目前,全球已有超過56個國家或地區已經開始或計劃在700MHz頻段部署頻分雙工(FDD)方式的4G網絡。從各國已公布的700MHz頻段規劃方案來看,703-748/758-803MHz方案是使用最廣泛、頻譜資源利用最為充分的頻率規劃方案,并支持向5G系統演進。將703-743/758-798MHz頻段規劃用于FDD方式的移動通信系統,與全球主流規劃方案兼容,有利于共享全球產業基礎。
值得注意的是,中國廣電700MHz頻段提案獲得移動通信國際標準組織3GPP采納列入5G國際標準,成為全球首個5G低頻段(Sub-1GHz)大帶寬5G國際標準。
突圍還需跨越兩重山
頻譜是5G建網的硬性條件。此前,中國廣電已經獲得了工信部頒發4.9GHz頻段5G試驗頻率使用許可,同意其在北京等16個城市部署5G網絡。在3300-3400MHz頻段上,和電聯共同使用用于5G室內覆蓋。而此次又將700MHz黃金頻段納入囊中,中國廣電的“低頻+中頻”組網方式可謂是占盡天時。但除了天時,要想在5G時代實現突圍,廣電還需為自己創造“地利”和“人和”。
擺在廣電面前的第一大難題就是“清頻”,也就是700M頻段在播地面模擬電視和地面數字電視業務遷移。據了解,清頻工作中帶來的地面模擬和地面數字發射機的變動,經統計整個工程投資超過百億,而且工作量巨大。但是鑒于眼下5G建網迫在眉睫,所以清頻工作是中國廣電目前的重中之重。
《通知》中的第四條特別說明:“為避免與移動通信系統產生有害干擾,對現有合法無線電臺(站)進行必要的頻率遷移、臺址搬遷、設備改造等工作,產生的費用原則上由700MHz頻段移動通信系統頻率使用人承擔。”
據悉,國家廣播電視總局廣播電視規劃院受國網委托負責了此次清頻方案的制定。原則是滿足標清、高清、超高清和移動電視業務需求,全國、省、地市、縣域四級覆蓋,兼顧已批復的地面數字電視頻率。其次清頻過程中確保在播電視節目安全播出,各頻道遷移完成后才能關停原有頻道。此次《通知》的發布將驅動廣電進一步加快清頻工作的進度。

此外,廣電網絡整合的全國性難題一直被認為是廣電發展5G主要的障礙之一。在這一層面,政策一直在驅動。2020年2月,中宣部印發了《全國有線電視網絡整合發展實施方案》,明確中國廣電、非上市省網公司、已上市省網公司以及戰略投資者的出資方式和出資額,對管理模式、管理構架進行安排。在有線電視網絡加快整合的背景下,廣電5G建設步伐也將進一步加快。
曾有業內人士指出,考慮到業務發展空間,以及結合廣電的人力物力財力現狀來看,廣電要想建設好5G網絡,僅僅做好700M清頻工作和網絡整合還不夠,至少還要和一家合作運營商采用MOCN的方式共建共享,也就是無線接入側共建共享,并通過承載網上連至各自的核心網。
在合作共建5G一事上,中國廣電和中國移動一直“曖昧不清”,兩者有很大的合作可能。在前不久的業績說明會上,中國移動董事長楊杰稱:“中國移動的確在和中國廣電溝通,商談在5G共建共享、合作共贏方面的可能性。”如果兩者合作建網,那對中國廣電來說更是如虎添翼。
據信馳達科技報道,經過歷史的發展經驗,無線通信網絡的更新換代往往會改寫無線通信領域的競爭格局,中國廣電作為無線通信行業的進入較晚的角色,在5G布局上已經明顯落后給了其他三大運營商,但是憑借低頻優勢和輕裝上陣,廣電在5G市場上分得一杯羹也未嘗不可。廣電在5G時代能否實現突圍?這一次工信部的政策會給中國廣電帶來什么,讓我們拭目以待。